2013-01-01[n年前へ]
■「元旦の朝を連れて歩く」ことができる傘 
横浜 みなとみらいに行くと、初日の出を待ち、人がたくさん立っています。ゴドーならぬ赤く染まる夕日のような朝日を待って、人それぞれ立ち続けています。水平線の向こうから太陽が上がるまでの間、ずっと何かを願っているかのように、人たちがたくさん立っています。
下の写真は、そんな2013年の1月1日、朝日が出る瞬間の横浜みなとみらいで撮影したパノラマ写真です(インタラクティブ版はこちら)。
元旦の朝、水平線から昇って来る太陽で染め上げられた空模様、そんな空模様の傘があったなら、太陽が見えない雨の日も、正月も過ぎて時間が経った時にでも、「元旦に願ったこと・一年の初めの気持ちを忘れず、いつでも連れて歩く」こともできるような気がします。
ある場所・ある瞬間に撮ったパノラマ写真を、傘の内側にプリントしたら、ちょっと面白いかも、と思います。広げるだけで、特定の時空間にワープできるミラクルな傘になるかもしれません。
2013-01-02[n年前へ]
■twitterフォロワ解析であなたも芸能ウォッチャー!? 
「twitterフォロワ解析であなたも芸能ウォッチャー!?」を書きました。
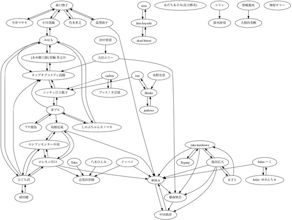
たとえば、芸人のいとうあさこ(@asako1970)さんのフォロワで繋がり方(グラフ)を描き出してみると、いくつかのグループが浮かび上がってきます。まず1番目は、キングオブコメディ高橋・ニッチェ江上からひぐち君にまで繋がる中堅芸人ライン。2番目は中堅芸人ラインからものまね芸人の "みはる" (@miharu_ufufu)の先に居る森口博子・竹本孝之といった80年代アイドルライン。そして最後の3番目は中堅芸人ラインからローラを介して繋がっているオリラジ中田・藤森といった第三極グループです。
2013-01-03[n年前へ]
■箱根駅伝の途中棄権を生む「冬の強風は痩せ型に厳しい」理由 
『箱根駅伝の途中棄権を生む「冬の強風は痩せ型に厳しい」理由』を書きました。
発熱量は1乗に比例し・放熱量は0.4乗に比例…ということは、(同じ体重で)体重が増えると発熱量の方が放熱量より遙かに多いけれど、体重が少ない痩せ型にとってはそうでない、ということになります。
2013-01-04[n年前へ]
■2013年「”残り少ない”明けの明星」を目に焼き付けろ!? 
金星は水星の次に太陽の近くを回る惑星です。
だから、地球から見ると、いつも太陽の近くに見えることになります。
太陽が地平線より高く昇っている昼間には、星を見ることはできませんから、私たちが金星を見ることができるのは、「金星の後を追いかけるように太陽が昇ってくる夜明け前の東空」か「太陽が地平線に隠れた後、まだ少し地平線より上に金星がいる夕暮れを過ぎた頃の西空」になります。
前者が「明けの明星」で、後者が「宵の明星」と呼ばれます。
昨年、2012年は、前半が「金星が宵の明星として見える時期」で、後半は「金星が明けの明星として見える時期」でした。 下の図は、2012年の「日の出・日の入りの時間」と金星が見える時間帯(緑色で塗りつぶした部分)を描いたものです。 前半(下半分)は夕暮れを過ぎた頃が緑色になっていて、つまり金星=宵の明星が見える状態で、後半(上半分)は日の出前の時間帯が緑色(金星=明けの明星)が見えることがわかると思います。春が終わり・夏が始まる頃、宵の明星は姿を消して、明けの明星が見えるようになったのです。
今年、2013年はどうかというと、今月中は(昨年後半に引き続き)明けの明星が見えるけれど、それ以降はほぼ宵の明星しか見ることができなくなります。 次に明けの明星をみることができるのは、ほぼ1年後、2014年が始まる頃、です。
今月過ぎから、日の出時刻が次第に早くなっていきます。 そんな朝の時間に東の空に光る金星を、2013年には”もう残り少ない”明けの明星を眺めてみるのはいかがでしょうか。
2013-01-06[n年前へ]
■Lytroカメラで作る「透け透けカメラ」 
『ライトフィールドカメラを「妄想カメラ」にしてみよう!? -Lytroカメラで作る「透け透けカメラ」- 』を書きました。
「衣服を透けさせるカメラを作ることができるか?」…その答はYES!です。そういうものを作りたいと思う心、そこにほんの少しの技術をトッピングすれば「作れないものはない」それが答えです。
2013-01-07[n年前へ]
■「吹雪中の視界距離の公式」で知る「雪を舞わせる風の怖さ」 
「吹雪中の視界距離の公式」で知る「雪を舞わせる風の怖さ」を書きました。
上式でとても興味深いのは、視界(視程)が「1立方メートルあたりに存在する雪の重量(飛雪空間密度)」と同じくらい「雪の速度」に影響を受ける、ということです。つまり、たとえば風速(雪を動かす風)が2倍増すと、あたかも目の前を舞う雪の量が2倍増えたのと同じ影響がある、ということになります。
ここで使った式(関係)は、光学的・視覚的な機構を考えてみると、少し興味深いものに思われます。…といったことは、また明日にでも書いてみることにします。
2013-01-08[n年前へ]
■続 「吹雪中の視界距離の公式」で知る「雪を舞わせる風の怖さ」 
「吹雪中の視界距離の公式」で知る「雪を舞わせる風の怖さ」で使った「吹雪中の視界を示す式」は、このようなものでした。
視程(m)=10^(-0.886 Log[飛雪空間密度(g/m^3) 速度(m/s)] + 2.648)
この式は、視界(視程)が「1立方メートルあたりに存在する雪の重量(飛雪空間密度)」と同じくらい「雪の速度」に影響を受ける、というものです。 つまり、たとえば風速(雪を動かす風)が2倍増すと、目の前を舞う雪の量が2倍増えたのと同じ程度の影響がある、という式です。
この式は、単純に解釈しようとすると、少し不思議に感じられる式です。なぜかというと、ごく単純に考えると、風速(雪粒子の相対速度)が増しても視界の程度は変わらないように思えてしまうからです。
たとえば、冬景色に対して、ほぼ無風下でほんの少しの雪が降っていたとします(下左写真)。雪粒子の量が10倍に増えた場合の視界を、光の演算や視覚がすべて線形な重ね合わせができるという条件下でシミュレーション計算してみると、下右写真のようになります。確かに視界が悪くなっています。
しかし、同じように今度は、雪の量を10倍に増やすのではなく雪の速度を10倍に増やし、(さきほどと同じように)光の演算や視覚がすべて線形な重ね合わせができるという条件下でシミュレーション計算してみると、基準視界(下左写真)は下右写真のようになります。…おや、視界が悪くなるどころか、むしろ「わりと綺麗に景色が見えている」ような結果になっています。
すべての演算に線形性が成り立つとすると(また、風景中に反射率が低いものしかないという条件でない限りは)、「雪粒子の速度が増しても、視界が悪くなるわけではない」という結果になってしまいます。なぜかというと、雪の動きが早くなると、刻々の瞬間に各々の方向に対して雪が景色の「見え」を遮る・白く見せる効果が平均化・均一化され、結果として「視界全面に対して”雪が存在する比率でコントラストを低下させる”」という効果しか生じないからです。
しかし、それは「現実の吹雪中の視界の程度」を反映していない(冒頭の式とは挙動が違う)ということは、「すべての演算(光演算や視覚)がすべて線形な重ね合わせができる」という前提は「合ってない・間違ってる」のだろう…ということになるわけです。
風速(雪を動かす風)が2倍増すと、目の前を舞う雪の量が2倍増えたのと同じ程度の影響があるというこの式は、意外に面白い式です。冬の夜長のこの時期、こんなパズルを解いてみるのはいかがでしょうか。
2013-01-09[n年前へ]
■H is for Hentai(エッチ!はヘンタイのH) 
「フィリピン、インドネシア、マレーシア、メキシコ、ベトナム、チリ、ペルー、マダガスカル、ブラジル、シンガポール…」この並びが、「どのように選ばれたもの」かわかるでしょうか?
…これはGoogleトレンドで、"hentai"というキーワードを検索した国、つまり"hentai"の地域別人気度の結果です(下図:地域別人気度世界地図)。
いやらしいことやいやらしい人に対し「エッチ!」と言いますが、この「エッチ (H)」は"Hentai"の頭文字に由来すると言われています。そんなエッチという言葉を生み出したヘンタイという言葉が、なぜこれらの国で「人気」となっているのか不思議に思います。
一体なぜ、フィリピン、インドネシア、マレーシア、メキシコ…といった国々で、"hentai"という言葉が数多く検索されているのでしょう?何か"hentai"を好み求める文化背景的な理由があるのでしょうか?それとも、似た語句が母国語にあるといった、全く別種の理由があるのでしょうか?
ヘンタイ検索人気度を眺めるてみると、一風変わった世界の姿を見ることができるような気がして、ちょっと面白いと思いませんか。
2013-01-10[n年前へ]
■検索キーワード”MATLAB”の人気度で眺める「世界地図の推移」 
昨日は、"hentai"(ヘンタイ)という検索語句の人気度世界図を眺めてみました。こうした検索人気度を眺めると、意外に興味深く感じることも多いものです。
たとえば、数値処理ソフトウェアのMATLABをGoogle Trendsで比較すると、「台湾・イラン・中国・大韓民国・インド・キューバ・パキスタン・エチオピア・チュニジア・アルジェリア…」というランキングになっています(2013 /01/10現在)。アジア・中東、何だか戦火を意識させられるような国々で、代表的な技術工学ソフトウェアであるMATLABが検索されているのです。
Google Trendsのリンク先では、2004年からの検索人気度世界図の変化を眺めることもできます。10年前は北米・欧州で検索数が多かったものが、次第に中東・アジアに集中してくる…というようすは、何だかとても興味深いものです。
2013-01-11[n年前へ]
■デジカメ本体・SDカード…全パーツがプログラマブルに動く世界!? 
2週間くらい、デジカメに挿入したSDカード内部に置いたソフトウェアをデジカメで動かすという、デジタルカメラ本体のファームウェア・プログラミングにハマっています(参考:デジカメ内部でレイトレーシング計算をさせてみる!?、Rubyで(が)動くデジカメを作る!? キックオフ編 )。
それとは別に、(デジカメ本体ではなく)デジカメに挿入したSDカード内部で色んなソフトウェアを動かそう!という「 デジカメ内部でRubyを動かす狂気!無線LAN内蔵SDカードアダプタPQI Air Cardの間違った使い方」という面白い話があります。これは、デジカメに内蔵するPQI Air Cardという無線LAN内蔵SDカードアダプタ上で各種プログラミングをしてみよう!という話です。
デジカメに挿入したSDカード自体がプログラマブルに動き、(デジカメに挿入したSDカードに挿入したソフトウェアを元に)デジカメ本体もプログラマブルに動く…となると、もちろん、それらを組み合わせてみたくなります。そこで、今日は、(プログラミング可能な)無線LAN内蔵SDカードアダプタPQI Air Cardを購入し、このSDカード内に置いた改造ファームでデジカメ本体を動かしてみることにしました。
PQI Air Carは4GB以上のmicroSDでないと動きません。その一方、今回使う改造ファームは、SDカードがFAT16でフォーマットされていないと起動できません。ということは、PQI Air Cardの動作加減かつFAT16でフォーマットできる上限=4GBのmicroSDカードを買って、改造ファームを焼き込んだ上でPQI Air Cardに差し込み、さらに、PQI Air Cardの壁面を削り「書き込み禁止状態」としてやれば、「内蔵SDカードがプログラマブルで、本体自体もプログラマブルなデジカメ」ができあがる、というわけです。
そういうわけで、作ってみたのが右写真の「壁面をカッターで削ることで書き込み禁止状態に見せかけた、改造デジカメ本体ファームウェアを内蔵する無線LAN内蔵SDカードアダプタPQI Air Cardです。デジカメ本体・SDカード…全パーツがプログラマブルに・記憶領域を共有しつつ動くようになったわけですが、…さてさて、どんな使い方をしたくなるものでしょうね?
2013-01-12[n年前へ]
■MS Officeのクリップアートを黄金比で眺めれば「計算し尽くされた名画の条件」が見えてくる!? 
『MS Officeのクリップアートを黄金比で眺めれば「計算し尽くされた名画の条件」が見えてくる!?』を書きました。
何気なく使うOfficeクリップアートも、数々の名画と同じように、実は計算し尽くされた配置になっていたりします。…そんなことを考えながらOfficeクリップアートを眺めてみれば、Officeでの資料作りも「世界の美術館巡り」に思えてくるかもしれませんね。
2013-01-13[n年前へ]
■続 デジカメ内部でレイトレーシング計算をさせてみる!? 
デジカメを改造して「シャッターボタン押下に連動し、レイトレーシング計算&表示&ファイル書き込み」をするようにしてみました。カメラのレンズが向けられた目の前の風景を写しているようでいて、実は全く別の風景を描き出す(役立たずな)デジカメのできあがりです。(参考:デジカメ内部でレイトレーシング計算をさせてみる!?)
このレンダリング・マシンと化したデジカメには無線LAN内蔵SDカードアダプタPQI Air Cardが挿入されていて、無線接続可能な各種サーバが起動中です(参考:デジカメ本体・SDカード…全パーツがプログラマブルに動く世界!?)。現在のところ各パーツ(内で動かすソフトウェア)がアクセスできる部分は次のようになっています。
- デジカメ本体からアクセス可能な箇所:カメラ(各種機能・USB通信等)/ SDカード
- 無線LAN内蔵SDカードアダプタからアクセス可能な箇所:無線LAN / SDカード
だから、たとえば、デジカメ同士が計算データを投げ合う(デジカメ・グリッド)の分散レンダリングとか、シャッターを押すと(GPSデータを元に”撮影”地点近くの)標高データでレイトレ・レンダリングとかいったことをしてみたり、デジカメのリモコンを無線LAN経由のスマホで作ってみたり…といった各種HACKをすることもできそうです。…そんなことをするなら、最初からすべてスマホでやった方が楽なような気もしますが…。
2013-01-14[n年前へ]
■データセンター空調への「人体の影響」を計算してみよう!? 
データセンター空調に対する「人体の影響」について考えてみました。つまり、人がデータセンターに入ることで、どの程度空調設備に影響を与えるか?ということについて考えてみました。
人は1日1600kcalくらいカロリーを食べ・消費します。…ということは、24時間で1600kcalを消費し・1600kcalに相当する熱量を発するということになります。24時間で1600kcalということは、1秒あたりに換算すると、発熱量は80W弱になります。
そしてまた、呼吸と皮膚蒸発による水蒸気放出は1日約1リットル程度ですが、この湿気を取るために必要とされる気化熱の量を1秒あたりに換算すると約30Wとなります。
つまり、合わせて1人あたり80W+30W=110W程度が、人体がいることで温度・湿度を一定に保つために帳尻を合わせなければならないエネルギー量です。人が発する熱量(80W)と人が出す水分の影響量(30W)でトータル100W少し…。
ワット数で眺めてみると、人の影響は多いような・少ないような…不思議な気持ちになってきます。小さなコンピュータと同じくらい、昔の白熱電球と同じくらい…、そんなワッテージが人が与える影響なんですね。
2013-01-15[n年前へ]
■「”1人あたり”GDP(国内総生産)の地球儀」で「日本の豊かさ」を考えてみよう!? 
生み出したもの…つまり何か新たに加えられたものの価値が「いくらになるか?」…それを表したものが「GDP(国内総生産)」です。生み出したものと交換されたお金の量…つまり生み出されたものに付けられた値段が、回り回って私たちのお財布に入ってくるわけですから、GDP(国内総生産)は「儲かり具合」のモノサシになったりもします。
世界各国のGDP(国内総生産)を眺めると、ここ数年は、1位アメリカ合衆国、2位中国、3位日本…という順位が定番です。以前は2位を占めていた日本を、2009年以降は中国が抜き去っています。ちなみに、4位以降はドイツ・フランス・イギリスといった国々が常連です。
そんな中国の躍進を見て「中国は人口が多いからなぁ…1人あたりGDPで見ないと1人あたりの豊かさはわからないよなぁ」と考えたりもします。…けれど、実際に「”1人あたり”GDP(国内総生産)」を眺めてみると、「中国は人口が多いからなぁ…1人あたりGDPで見ないと…」という言葉は、自分たちに跳ね返ってくることに気づきます。
たとえば、下に貼り付けた動画(と右に貼り付けた画像)は、世界240 国の経済データを使って「”1人あたり”GDP(国内総生産)をプロットしてみた地球儀」です。1人あたりの名目GDP(USドル)が高いほど、高い場所に印を付けてみたもので、日本は240国中では17番目です。上位の国は、 ルクセンブルク・カタール・ノルウェー・スイス・オーストラリア…という具合です。「”1人あたり”GDP(国内総生産)の地球儀」を眺めてみると、ヨーロッパ一体が何やらとても華やかに見えてきます。
上位の国々は、「1人あたり金額」にすると日本の2倍以上…日本の豊かさは一体どんなものなのでしょうか。GDPの高さや税金の高さ…色んな「額」を眺めることができる「地球儀」が学校の教室にあると、色んなことを感じることができそうです。
2013-01-16[n年前へ]
■「1人あたりGDP(国内総生産)」と「1人あたり国内所得の不平等さ」を眺めてみよう!? 
同じ国に住む私たち、そんな私たちが生み出したもの総額いくらになるか?=国の中で生み出したものと交換されたおカネの量=お値段が、それすなわちGDP(国内総生産)です。その額面が回り回って国民のお財布に入ってくるので、GDPは私たちの懐具合を指し示す指標になります(参考:「”1人あたり”GDP(国内総生産)の地球儀」で「日本の豊かさ」を考えてみよう!?)。
たとえば、右上のグラフは、横軸に「人口(国民数)で正規化したGDP」をとり、縦軸に「国民1人あたりの国民所得(national income)」をプロットしてみたものです。このグラフが直線的、つまり「国の中で生産されたもの価値≒国民所得」となるのは当たり前で、GDPと国民所得というものは、つまりそういう「定義」の数字なのです。
しかし、現実には、生み出すもの(の値段)や所得が誰でも同じ=総額を人口で割ったような数値になるわけではありません。差異・違い・不平等がそこには存在しているものです。
右のグラフは横軸に「人口(国民数)で正規化したGDP」をとり、縦軸には「所得分配の不平等さを示すジニ係数」をプロットしてみたものです。貧しい国でも(横軸の左側)、豊かな国でも(横軸の右側)、所得分配具合には「等しくなさ」が存在することがわかります。
ジニ係数の範囲は0から1で、係数の値が0に近いほど格差が少ない状態で、1に近いほど格差が大きい状態であることを意味する。ちなみに、0のときには完全な「平等」つまり皆同じ所得を得ている状態を示す。社会騒乱多発の警戒ラインは、0.4である。
もっとも、「貧しい国でも・豊かな国でも、国民の所得分配具合は等しくない」といっても、貧しい国と豊かな国
の間での国民所得のバラツキ具合は「同じように等しくない」わけではなく、不平等さにも違いがあります。
…と、経済データを眺め・考えて続けていたならば、こんな不平等グラフはいつか姿を消すのだろうか・それともより存在感を増していくのだろうか?…とふと感じます。
2013-01-17[n年前へ]
■ハイスピード撮影した降雪動画で考える「吹雪中の視界距離の公式」 
『 続 「吹雪中の視界距離の公式」で知る「雪を舞わせる風の怖さ」』で、”風速(雪を動かす風)が2倍増すと、目の前を舞う雪の量が2倍増えたのと同じ程度の影響がある”という「吹雪中の視界を示す式」は、起きている現象が線形だとすると成り立たないだろう、つまり、この「吹雪中の視界を示す式」を作り出しているのは何らかの非線形性ではないか…といったことを考えました。
今週の月曜日、久しぶりに吹雪を感じさせる雪が降りました。そこで、雪が降るさまをハイスピード撮影してみました。そんなハイスピード撮影した降雪のようすが、下に貼り付けた動画です。
この動画を見てわかることのひとつは、雪が写っている部分は「真っ白」に飽和している、ということです。つまり、空気中を降り・動く雪が写っている部分は決して「うっすらと雪が半透明に写っている」わけではなく、雪が移動している部分が「(サチって=飽和して非線形極まりない状態になっていて)すべて真っ白」に見えているということです(右下の画像は、輝度が飽和していることがわかりやすいように輝度を色相で表現したものです)。
ということは、風速(雪を動かす風)が増して雪が早く動けば、動く雪で真っ白に塗りつぶされる領域が増え、目の前の視界がどんどん遮られていきます。そして、”風速(雪を動かす風)が2倍増すと、目の前を舞う雪の量が2倍増えたのと同じ程度の影響がある”という「吹雪中の視界を示す式」が成立する…ということになります。
というわけで、「吹雪中の視界を示す式」は景色を眺める側(視覚や撮影系)に非線形性があれば「確かに当然至極成り立つ式になりそう」と、ハイスピード撮影した降雪動画を見つつ納得する今日この頃です。
2013-01-18[n年前へ]
■「シリンダー錠の開け方」で知る「コンピュータ・パスワード破りの秘密」!? 
「シリンダー錠の開け方」で知る「コンピュータ・パスワード破りの秘密」!? を書きました。
こうした開け方、つまり「鍵が開く・開かないを決めている部分に力などがかかった際の”動きの違い”」を利用した鍵の破り方は、「物理的な鍵」でだけ当てはまるやり方ではないか?と思われるかもしれません。つまり、たとえばコンピュータのパスワードチェックなら”動きの違い”なんて外側から知ることはできず、パスワード破りなんてできないのではないか?と思うかもしれません。
2013-01-19[n年前へ]
■1920円で「超クールなメガネ・帽子スタンド」を作ってみよう!? 
メガネや帽子スタンドを置くための超クールなスタンドの作り方、それはこんな感じです。まずは、DIYショップで内径1/4インチのナットを買い(参考:たった50円で作る!?「三脚取り付け対応スマートフォン用ケース」)、Amazonで980円ナリのメガネや帽子を置くのにちょうどいい”台”の下部(裏側)に瞬間接着剤で取り付けます。
そして、Amazonで891円ナリの4段三脚を買い、メガネ・帽子台の下に取り付ければ、右の写真のような「超クールなメガネ・帽子スタンド」ができあがります。
さっとメガネや帽子に手を伸ばすのにちょうど良い高さで、「メガネや帽子があるべき場所」というイメージを伴っていて、そして何より超クールです。
980+891+50=1920円ナリで「超クールなメガネ・帽子スタンド」を作ってみるのはいかがでしょうか?見た目が格好いいだけでなく、結構使いやすいと思いませんか?
2013-01-20[n年前へ]
■鉄道ミステリー「横浜線を止めた撮り鉄さんのナゾ!?」 
神奈川県を流れる鶴見川沿いを、河口側・鶴見川から自転車で上流へと走っていると、横浜線の車両「何もない」ところでずっと停まっている。場所は、日産スタジアムを過ぎ、鶴見川沿いから鴨居駅に近づいていくあたりだ。
車両が止まっている理由は、「撮り鉄」な方が線路敷地内に侵入していたため、緊急停車・確認作業をしているのだという。となれば、当然のことながら、こんな疑問が湧いてくる。
「なぜ、この場所なのだろう?」
「ここでなければならなくて、敷地内に入ろうとする理由が、必ず存在しているに違いない」
「…それは何だろう?」ものごとには、多くの場合、理由がある。その理由を知りたくなる。
Google Earthで現場を眺めると、新横浜駅・小机駅を過ぎ鴨居駅に向かうこの辺りから、横浜線は直線コースになる。撮り鉄さんが侵入したのは、この直線コースが始まる地点だ。ということは、この直線を延ばした先に何かがあるに違いない。そこで、Google Earthでエリアを大きく広げて眺めてみる。…すると、確かに理由があった。撮り鉄さんを原点として、横浜線の直線コースの延長上には、ピタリと富士山山頂が位置していた。
彼は、富士山をバックに、富士山の方から真っ直ぐ走る線路上を、華麗に走り来る横浜線車両を撮りたかったのだ。そして、そんな景色を見ることができる視点位置は敷地内にしか存在しなかった…ということなのだろう。
右の写真は、敷地外から撮影した「富士山をバックに走る横浜線」だ。雪をまとった富士山を背負いながら走る鉄道車両は、確かに素晴らしく美しい。
こんな写真を、今日の撮り鉄さんは撮りたかったのだろうか。
2013-01-21[n年前へ]
■iPhoneで作る「巨乳ビジョン-ライト」 
iPhone用アプリ"Trimensional"は簡易3Dスキャナソフトです。画面に表示するパターンを変えることで、画面の近くにある物体に異なる方向から光を当てながら、その物体をフロントカメラで撮影し、カメラから見た物体の輝度分布が(物体表面の)法線分布に依存することを利用して、物体の三次元形状を推定するアプリケーションです。それはつまり、巨乳ビジョンLight(参考:オッパイ星人の力学 「胸の谷間」編)の動作原理と同じです。
…というわけで、今日はiPhoneを「巨乳ビジョン-ライト」にしてみました。画面を方向性を持つ複数のライトとして使うことで、胸の立体感を単純明快に浮き上がらせる…そんな巨乳ビジョンに、iPhoneを変身させてみました。
実験した限りでは、大き過ぎず・小さ過ぎず…ほどよい大きさのバスト(模型)が相手なら、iPhoneを巨乳ビジョンとして使うことができるようです。…これで、異星から迫り来るオッパイ星人が狙うだろう「地球の子羊(巨乳)」をいち早く見つけ出し・守ることができるかも。
2013-01-22[n年前へ]
■CAPTCHA復元で眺める「単純明快で最適解になっている世界の原理」 
インターネットの中を広告・宣伝のためのロボットが走り回るようになってからずいぶん経ちました。ロボットから人間を識別するために(ロボットには読めない)CAPTCHAが作られて、けれど、そんなCAPTCHAに人間も悩まされる時代です。
MintEyeと呼ばれるCAPTCHAは、スライダーで決められたパラメータを使って変形させた画像を、そのスライダーを動かすことで「普通の画像」に戻すことができた間だけ「あなたは人間だ!」と判断するシステムです。
そんなMintEye CAPTCHAを破るのは簡単だ、ほんの数行(実際のところ2行足らず)のPythonコードを書けばいい…という記事”Breaking the MintEye image CAPTCHA in 23 lines of Python”を面白く読みました。内容を簡単に書くと、「エッジ(画像の微分値)の総和が最小になる条件=普通の画像に戻った条件」だ、という具合です。
直交座標を手書きで描くと、空間中を最短距離で結んでいる直線群が描かれます。長方形に張られたゴム紐が形作るような、そんな世界を最短・最適に結んでいる座標軸をかき乱したなら、座標軸に沿って描かれる画像(線分)は(大雑把に平均的に眺めてみれば)必ず長くなるのでしょう。
「線分=エッジ(微分)の総和を最小化し、(攪拌された状態から)元の画像に戻す」という数行のコードは、単純明快で美しい!と思います。
2013-01-23[n年前へ]
■「ぐるぐるサイエンス」の200万は200の間違いです。 
明日発売されるPC雑誌「アスキーPC」に「ぐるぐるサイエンス」という記事を書きました。記事中に登場する「200万」という数字は「200」の間違いです。800万÷4万=200という小学生低学年ができる計算を200万と書き入れてしまいました。もしも、該当記事を手に取った方は、記事中に登場する数字「200万」は「200」と読み替えて下さい。…すみません。
駄菓子屋のオバちゃんがお釣りを返すとき、たとえば、お釣りの五十円玉を「はい、五十万円!」と渡したりすることがありますが、800万÷4万は200であって、200万円ではありません。…ゴメンナサイ。
もう十年以上前、自分のサイトhirax.netに「超手動検索エンジンぐるぐる」と名付けた「検索フォーム」を貼り付けていました。どこかの誰かが「こんなことの答が欲しい!」と思ったことを、ガッツな手作業で答えてやるぜ!と、ある時は「あの頃流れた電波の行方」や「離れた二人が、同じ流れ星を見ることができる距離」を調べ、時には「仕事に使いたいという画像加工プログラムを作り・無料で納品し」、また時には…という具合の人力検索エンジンでした。今では巨大企業になったGoogleが、少しづつ広まりつつあった頃です。
今回から始まる記事に付けられた「ぐるぐる」という名前は、十年前の「超手動検索エンジンぐるぐる」とは関係ありません。全くの偶然で付けられた名前です。…けれど、「超手動検索エンジンぐるぐる」と同じように、もしも調べたいこと・知りたいこと・手に入れたいこと…そんなことがあったなら、jun@hirax.netまで教えて頂ければ幸いです。
…よろしくお願いいたします。
2013-01-24[n年前へ]
■シュワルツネッガー・ファインマン…あの有名人(の顔)曲線を、検索エンジンWolfram Alphaで描いてみよう! 
数式処理ソフトMathematicaの開発元であるWolframが提供している検索エンジンWolfram Alphaでは、「有名人(の顔)曲線」を眺めることができます。たとえば、
Albert Einstein curveと検索すると、アルバート・アインシュタインの顔をパラメータ曲線として描いたグラフ画像を眺めることができます。
今日は、そんな「有名人(の顔)曲線」の一覧を作ってみました。どの顔が「誰であるか」がわかるでしょうか?あるいは、どこかに隠れているはずの「アーノルド・シュワルツネッガー」を見つけ出すことができるでしょうか?
ちなみに、登場している人(曲線)たちは、Justin Bieber-like curve,Silvio Berlusconi curve,Wolf Blitzer curve,Charlie Chaplin curve,Anderson Cooper curve,Tom Cruise curve,Dalai Lama curve,Ellen DeGeneres curve,Paul Adrien Maurice Dirac curve,Albert Einstein curve,Richard Feynman curve,Bill Gates curve,Goethe curve,Che Guevara curve,Adolf Hitler curve,Angelina Jolie curve,Kim Jong Un curve,Lady Gaga curve,Jay Leno-like curve,David Letterman curve,Abraham Lincoln curve, curve,Marx-Engels-Lenin curve,Angela Merkel curve,Barack Obama curve,Barack Obama (with hair) curve,Conan O'Brien curve,PSY curve,Vlamidir Putin curve,Srinivas Ramanujan curve,Mitt Romney curve,Arnold Schwarzenegger curve,Josef Stalin curve,Stephen Wolfram curve,Howard Stern curve,John von Neumann curve,Oprah Winfrey curveといった具合です。そして、この画像群を作るためのMathematicaコードは
list = WolframAlpha["Person curve", "Result"];
result = Table[
a = (WolframAlpha[#, "PodCells"][[2]]) &@
(list[[#]]) & @@ {i};
Export["temp.jpg", a];
ImageCrop[Image@Import["temp.jpg"],
{210, 210}, {Right, Bottom}]
, {i, 1, Length@list}]
といった具合です。
2013-01-25[n年前へ]
■巨大な「落雷が作り出すガラス細工(閃電岩)」を探してきました。 
「超手動検索エンジンぐるぐる」を再開しました。すると、検索アドレスにこんな依頼が飛び込んできました。
「メラニーは行く!(Sweet home Alabama)」という映画を見ました。「雷」が重要なアイテムになっている映画です。映画中で「雷が落ちた砂漠の砂が融け・ガラス化した樹木状のもの」が美しくてとても印象でした。
ルシャトリエライト (lechatelierite) と呼ばれるものらしいのですが、検索で引っかかるのは数 cm 程度の大きさで、透明でもなく何だか山芋みたいなものばかりです。もしも大きなルシャトリエライトがあるなら見てみたい!というわけで、探して下さい。
砂上に雷が落ちたとき、落雷による電流が落雷地点を中心として砂中に流れ、ジュール熱が発生します。その熱が砂を溶かし、雷の経路形状のガラス細工を作り出します。
雷が地面に落ちると、落雷による電流はリヒテンベルク図形と呼ばれる、線香花火のように周囲に広がるような形を描き出します。周囲に大きく広がっていくということは、そこに流れる電流量は少なくなります。電流量が少なくなるということは発熱量が少なくなるということなので、落雷地点から少し離れると、砂が溶けガラス細工を形作るということはなくなります。
つまり、地面に落ちた雷が比較的均質に広がる限り、巨大なルシャトリエライトは生じえない、というわけです。(雷が持つエネルギー量と落雷地点での電流分布を考えれば、ルシャトリエライトの典型的な大きさは導くことができそうですね)
けれど、世の中には不均質が満ちていたりもしますから、地面に落ちた雷があまりど広がらないまま砂中を流れたりもします。そんな時には、大きなルシャトリエライトができるはずです。
というわけで、「超手動検索エンジンぐるぐる」が検索の旅から帰ってきました。ぐるぐるが持ち帰ってきた検索結果は、こんな具合です。
…とはいえ、世界は広いので、もしかしたら、巨大で透明なlechatelieriteが地球上のどこかには(あるいは宇宙のどこかには)存在しているかもしれません。1996年、フロリダのキャンプ・ブランディングで作られた「世界で一番大きなルシャトリエライト(1999年調べ)」は、全長5.2メートルほどの大きさです(参考: LIGHTNING MAKES GLASS)。これは、ちょっと”巨大”ですよね?
ぐるぐるは、透明なlechatelieriteに出会うことはなかったようです。「透明」ということは屈折率が極めて均一だということです。しかし、lechatelieriteの生成過程からすれば、lechatelieriteはそのような均質な状態にはならず、白~灰黒色にならざるを得ないのではないでしょうか。
というわけで、「超手動検索エンジンぐるぐる」を再開しました。もしも、調べたいこと・知りたいこと・手に入れたいこと…そんなことがあったなら、jun@hirax.netまで教えて頂ければ幸いです。
2013-01-26[n年前へ]
■続 建築基準法とミニスカートの幾何学による「35cm丈のミニスカートは絶対安全」という証明ーエスカレータ編 
続 建築基準法とミニスカートの幾何学による「35cm丈のミニスカートは絶対安全」という証明ーエスカレータ編を書きました。
さて、階段ではなくエスカレータならどうなるのでしょう? 私たちが街中にある駅やショッピングセンターといった場所でフロアー間を移動する時には、階段でなくエスカレータを使うことも多いものです。
実は、エスカレータ上でも「35cm丈のミニスカート=絶対安全となる境界値」なのです。 なぜかというと…
2013-01-27[n年前へ]
■「めがねっ娘の秘密」マネキンヘッドで実験!編 
続 「メガネをとると美人になる」現象の秘密 ~「”サイズが違う近視用メガネ”のブサイク化マジック」編(めがねっこ大好き。)では、種々のメガネを掛けたときの「目の大きさ」が変化する度合いを計算シミュレーションしてみました。今日は、「(マネキンヘッドに眼鏡を掛け)目の大きさの変化度合い」を実際に確かめてみました。
近視用の-3D(ディオプシー)メガネ、遠視・老眼用の+3Dメガネをマネキンヘッドに掛け、素顔との違いを比べてみたのが下の図です。(視力が0.3程度以下の人が掛けている-3Dのメガネでは目が結構小さく見えてしまうし、結構な遠視・老眼の人がかける+3Dのメガネの場合には、瞳がずいぶんと大きく見える!と実感できるのではないでしょうか。
凸レンズな遠視用メガネは瞳を大きく美人に見せ=メガネ美人を作り出し、凹レンズである近視用メガネは(女の子の瞳を小さく見せるがゆえに)「メガネをとったら、あれ美人だった?」という伝説のマジックの原因になります。
誰にも言ったことがないのですが…実は「めがね美人」になることができる秘密テクニックがあります。それは「近視用のコンタクトを着用した上で、遠視用のメガネを掛ける」というワザです。目の前のものは(これまでと同じように見えるけれど、瞳を大きく美人に見せるのです。…実にムダでおバカなテクニックなのですけれど、ね。
2013-01-28[n年前へ]
■「春近くの強風による大火事」と「歴史の流れの覚え方」 
これからの数ヶ月、それは火事が多くなる季節です。火事は、冬に多く・夏に少なくなります。風が強く、湿度も低くなるこの時期には、火事が増えます。右のグラフは「月別の火事発生件数」ですが、「月別の強風度日数」も、このグラフとほぼ同じ形状になります。
現代と同じように江戸時代も…いえ現代にも増して江戸時代は、冬になると火事が起こりやすく・大火が多く発生しました。春が訪れるこの時期は、大火事が訪れやすい季節でもありました。
江戸時代が終わる頃、幕府に江戸城明け渡しなどを迫る西郷隆盛らは、江戸への放火を計画しながら、幕府と交渉していました。西郷隆盛と勝海舟が会談をしていたのは3月13と14日。春に向かい風が強くなる時期のことです。
「官軍」の江戸への放火作戦が、冬の終わりから春にかけての「(大火事を生み出す)強風」を踏まえたものであったかは不明です。しかし、歴史の流れを(納得しつつ)覚えようとする時には、こんな「春近くの強風により大火事が増えること」を覚えておくのも、良い方法かもしれません。
「火の用心!」という言葉が繰り返されるこの時期に、江戸に火を放とうと「官軍」迫りくる(…それは江戸幕府からすればイヤだよな)と覚えるというのは、いかがでしょうか。
2013-01-29[n年前へ]
■Wolfram Alphaに「ブラジャー」検索をかけてみる!? 
Wolfram Researchが提供する知識(データベース)エンジンであるWolfram Alphaに「ブラジャー(bra)」という言葉で検索をかけてみました。すると、20世紀半ばから"bra"という言葉が使われることが増えてきたということがわかったり、あるいは、"平均ブラサイズ(average bra)"
という検索をかけてみると、アメリカでは(研究報告によって異なるけれど)36インチCカップくらいで、ヨーロッパでは34インチCカップくらいらしい、ということがわかります。
ちなみに、Wolfram Research の数式処理ソフト MathematicaはWolfram Alphaからデータを取得することができます。たとえば、右上の「ブラの言葉頻出度」は次のようなコードで取得することができます。 Mathematica
WolframAlpha["bra", "PodCells"][[7]]あるいは、こんなコードを実行すると、ブラジャー画像が得られます。
WolframAlpha["bra", "PodCells"][[5]]
昔のこどもたちは、国語辞書や英語辞書で「エッチ」な言葉を繰り返しひいたものでした。21世紀もはや十数年、辞書の種類は変わっても、今のこどもたちも各種知識計算エンジンにエッチなキーワード検索をかけていたりするのでしょうか?
2013-01-30[n年前へ]
■「画像変化の特徴」と「画像圧縮の仕組み」を知ればMintEye CAPTCHAは画像処理不要で簡単に破れる! 
ブラウザ上で人と宣伝ロボットを区別するためのMintEye CAPTCHAを破るのは簡単で「エッジ(画像の微分値)の総和が最小になる条件=普通の画像に戻った条件」を探すだけだ、という話がありました(CAPTCHA復元で眺める「単純明快で最適解になっている世界の原理」)。
すると、「それなら、もっと簡単なやり方があるよ。画像の単純さが変わってるってことなんだよね。だったら、(MintEye CAPTCHAに使われている)JPEG圧縮後の画像ファイルサイズだって違うはずだから(複雑な模様=情報量が多い画像は圧縮したとしても、どうしてもサイズが大きくなってしまうから)、ファイルサイズが一番小さいものを見つければいいだけさ。実際にはファイル後半を0で埋めることで”どの画像も同じファイルサイズ”に見せかけているから、ファイル末尾に付け足されてる0の個数を数えればいいんだよ。画像処理なんかする必要すらないのさ」というハックが登場しました(Breaking the MintEye CAPTCHA one more time)
ハック具合が、実に面白いですね。というわけで、上の画像をクリックすることで飛ぶリンク先は、ロシア語のオリジナル記事です。
2013-01-31[n年前へ]
■163円で作る「赤外線LEDライト」 
163円で赤外線LEDライトを作ってみました。まず、100円ショップ(ローソン100)で9灯LEDライト「ランチャー9」を買い、その足で秋葉原 秋月電子通商に行き「赤外線LED100本入って700円セット」を手に入れて、後はLEDライトを分解し、基板上の白色LEDを赤外LEDに載せ替える、という手順です。
「163円で作る赤外線LEDライト」のお値段内訳は、LEDを9本使っているので100円+7円×9本=163円という具合です。ちなみに、右に貼り付けた写真にはLEDライトが2本ありますが、手前が可視光LEDで奥が赤外LED版です。実はもう一本LEDライトを買ったのですが、それは紫外線LEDライトに作り替える予定です。
さて、赤外線LEDライトを作ったら、あなたなら一体何をしたくなるでしょうか?…まずは、赤外線LEDライトを手に持って街へ出て、どんな景色を見ることができるか確かめてみることにしましょうか。…というわけで、右の写真は163円で作った「赤外線LEDライト」をiPhone4で赤外線撮影してみた写真です。



































